Introduction
Sphingomyelinase or sphingomyelindiesterase (SMPD), a member of the DNase-I superfamily of enzymes, hydrolyzes the phosphodiester bond of the sphingomyelin to generate two products: ceramide and phosphorylcholine (Airola & Hannun, 2013). Ceramide acts as a lipid signaling molecule in multiple cellular signaling pathways including cell growth, differentiation, and apoptosis (Arana et al, 2010). Six sphingomyelinases have been identified in mammalian cells and are categorized based on their pH optima of activity into acid, neutral, and alkaline sphingomyelinases. In mammals, four neutral sphingomyelinases (nSMases) have been identified, nSMase1 (encoded by SMPD2) (Tomiuk et al, 1998; Sawai et al, 1999), nSMase2 (encoded by SMPD3) (Hofmann et al, 2000), nSMase3 (SMPD4) (Krut et al, 2006), and mitochondrial associated nSMase (MA-nSMase; SMPD5) (Wu et al, 2010).
NSMase2 is a 655 amino acids long protein with a molecular weight of 71 kDa. It is a membrane-associating enzyme with an N-terminal domain and a C-terminal catalytic domain (Marchesini et al, 2003). NSMase2 is described as the major sphingomyelin hydrolyzing enzyme with its overexpression resulting in a significant decrease in sphingomyelin levels with a concomitant increase in ceramide levels in MCF-7 cells (Marchesini et al, 2003) and primary hepatocytes (Karakashian et al, 2004). At the cellular level, although nSMase2 was described to be localized mainly at the plasma membrane (Airola & Hannun, 2013), later studies have shown that it localizes to different subcellular compartments including the Golgi (Stoffel et al, 2016; Back et al, 2018), the endoplasmic reticulum, nucleus, and endosomes (Shamseddine et al, 2015; Airola & Hannun, 2013). NSMase2 is described as the major stress-induced ceramide-producing enzyme. For example, nSMase2 was implicated in the anti-cancer drug daunorubicin-induced cell death by generating ceramide (Ito et al, 2009). Additionally, nSMase2 was shown to play a role in stress-induced bronchial and lung injury in pulmonary diseases by inducing apoptosis (Levy et al, 2006). In line with this study, nSMase2 is also involved in inducing apoptosis by generating ceramide in bronchial epithelial cells exposed to cigarette smoke (Levy et al, 2009).
NSMase2 is involved in intraluminal vesicles (ILVs) budding into late endosomes or multivesicular bodies (MVBs) (Trajkovic et al, 2008). Fusion of these with the plasma membrane results in exosomes or small extracellular vesicles (sEV) secretion (Van Niel et al, 2018). Ceramide generates negative membrane curvature required for ILV budding into the MVB lumen (Trajkovic et al, 2008). A previous study has shown that ceramide produced by nSMase2 activity is further metabolized into sphingosine-1 phosphate (S1P) which activates its cognate S1P receptor (S1PR) on the MVB membrane that drives CD63-cargo loading into ILVs for sEV secretion (Kajimoto et al, 2013). In agreement with these studies, nSMase2 activity is required for packing prion proteins into ILVs for their eventual release on sEV and thereby implicates a potential role for nSMase2 in neurodegenerative disorder progression (Guo et al, 2017).
Therefore nSMase2 activity inhibition has become a major experimental approach for studying the functional roles of EVs. So far, inhibition is mediated by either siRNA knock-down or pharmacological inhibition with nSMase2-specific inhibitor GW4869. In 2002, GW4869 was identified as a specific nSMase2 inhibitor in a high-throughput screen. First anti-apototic effects were the major focus of early studies (Wiegmann et al, 1994), in 2008, it was revealed that nSMase2 inhibition was strongly reducing EV secretion (Trajkovic et al, 2008). Today GW4869 is a commonly used inhibitor of nSMase2 acitivity that leads to reduction of EV secretion in several cell lines and models (Catalano & O’Driscoll, 2020). The noncompetitive inhibitor has a high IC50 of 1 μM and a low solubility (DMSO : 0.1 mg/ml (0.17 mM)). However nSMase2 inhibition also affects EV populations in a differential manner, in some cell lines it can affect EV size and lipid composition, increasing the release of larger microvesicles, while inhibiting the secretion of exosomes (Menck et al 2017). Moreover, high doses of vehicle, i. e. DMSO addition results in several side effects when analyzing EV secretion such as an increase in membrane fluidity and also artefacts in microscopy (Catalano & O’Driscoll, 2020). Therefore EV experiments are often complemented by SMPD3 KD by siRNA, which phenocyopies several but not all aspects of GW4869 treatment. As inhibitors are faster in their effects and applicable in vivo, , novel inhibitors of nSMase2 activity could help to shed light on the detailed function of nSMase2 in cellular processes. Recently, the group of B. Slusher developed two new nSMase2 inhibitors, (R)-(1-(3- (3,4-dimethoxyphenyl)-2,6-dimethylimidazo [1,2-b]pyridazin-8-yl)pyrrolidin-3-yl)-carbamate (PDDC) and 2,6-dimethoxy-4-[4-phenyl-5- (2-thienyl)-1H-imidazol-2-yl]phenol (DPTIP), which were shown to dose‐dependently inhibit astrocyte‐derived extracellular vesicles both in vitro (0.03–30 μM) and in vivo (30 mg/kg) (Rojas et al, 2018; Šála et al, 2020) .
Here, we tested the effects of nSMase2 inhibitors PDDC and DPTIP on EV secretion from HCT116 colon cancer cells and HeLa cervical cancer cells. The results from our initial study show that PDDC and DPTIP differentially affect cell viability and EV marker secretion and moreover indicate that these inhibitors have previously undescribed effects on lysosomal and autophagic degradation pathways, that need to be considered. Similar to GW4869, cell type specificity seems to play a role that can be explored to unravel mechanisms of EV biogenesis and secretion.
Results
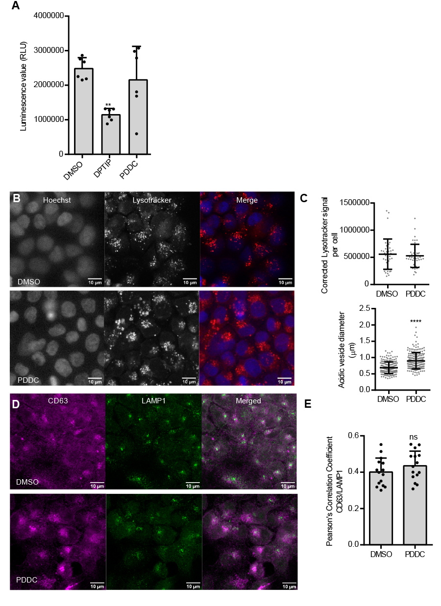
DPTIP and PDDC are novel nSMase2 inhibitors
Due to the importance of understanding membrane turnover and trafficking in EV biogenesis, we tested the effects of nSMase2 inhibitors PDDC and DPTIP at a concentration of 10 μM on EV secretion from HCT116 colon cancer cells and HeLa cervical cancer cells in agreement with previous pharmacological active concentrations between 1–30 μM in astrocytes cell cultures (Rojas et al, 2018; Šála et al, 2020). Using a differential centrifugation protocol, the final pellet after 100,000g centrifugation (P100) was analyzed for the presence of EV markers by western blot in HCT116 in three independent experiments. Both inhibitors showed a strong and significant reduction of EV markers secretion Alix, CD63 and Synthenin in P100, with only mild accumulation of EV markers Alix in the cell extract (Fig.1 A-D).